近日,不少市民留言问道:怎么预约第二针新冠疫苗呢?小编为大家整理了佛山最新新冠疫苗预约方式。
【禅城区】
6月30日前,禅城区将重点进行第二剂次新冠疫苗接种服务,并同时兼顾紧急出国人员等人群第一剂次接种。
接种新冠病毒疫苗第一针超过21天且粤康码为绿码的市民朋友,可前往村(居)登记预约或个人网上预约接种第二针新冠病毒疫苗。
【南海区】
目前南海区新冠病毒疫苗接种工作以村(居)、社区预约为主,请市民朋友主动联系所在村(居)、社区,及时主动预约。预约成功或接到通知后再前往接种点,如未预约成功或未收到通知请不要前往,避免扎堆。
【顺德区】
顺德区各镇街新冠疫苗接种采取先预约、后接种的方式请提前预约
顺德区各镇街新冠病毒大型临时疫苗接种点(固定)
请市民积极配合您所在工作单位或居住地的村(居)委会,如实登记相关信息,并提前预约,前往指定接种点进行接种。具体组织工作和时序安排,由各镇(街道)指挥部按实际情况统筹推进。

接种后如有不适,请第一时间前往医院并告知医生接种过新冠疫苗。

【高明区】
根据工作安排,目前高明区新冠疫苗接种只接种第二针。
请够间隔打第二针的市民持“第一针接种凭证(或出示粤康码接种记录)”,先到“户籍所在地或者居住地的村(居)委会”预约并领取凭证,然后持“预约凭证”、“第一针接种凭证(或出示粤康码接种记录)”以及“身份证原件”前往接种门诊进行接种。
区疫情防控咨询电话:88660209。
6月18日新冠疫苗接种门诊开诊信息

【三水区】
三水区6月16日到6月30日只开展第二针疫苗接种,6月30日之前不开展第一针疫苗接种。
6月18日,三水区人民医院接种点、三水区妇幼保健院成人接种门诊、三水区乐平镇南边老人活动中心临时接种点将开放“一针剂专场”,欢迎广大市民通过网上预约或到社区(村)登记的方式进行预约接种。
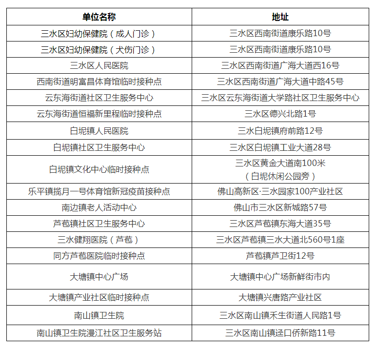
三水区各镇街开放接种点

【注意事项】
一、身份证信息与预约信息不一致,健康码非绿码的,一律严禁入场。
二、市民在接种新冠病毒疫苗时,必须要严格落实新冠防控要求,按接种点标识有序排队,保持一米以上社交距离;必须佩戴口罩,配合现场工作人员测温、填写流行病学调查表;进入接种点前必须出示粤康码、绿码。
三、现场需提前准备好预约成功截图、身份证原件及健康码,预约信息和身份证信息核对一致后方可入场接种。
四、市民如需开具延迟接种证明,可前往各个接种点开具,需提供病历、医院开具的疾病证明等佐证材料,敬请各位市民提前准备好相关材料再行前往。
五、港澳台同胞及外籍人士如需接种疫苗,需前往指定的三水区妇幼保健院接种门诊接种,如持有中国大陆医保凭证,可按照大陆公民同等待遇免费接种;如无中国大陆医保,则需按照每剂100元标准自费接种。
【外籍人士新冠疫苗预约方式】

佛山市在粤外籍人士新冠病毒疫苗第一批定点接种点名单

【个人网上预约】
①“佛山卫生健康”微信公众号;
②“佛山通”APP;